Journal of Machine and Computing


Current Issue


A Generational Review of Human Robot Interaction: The Evolution and Development of Socially Autonomous Robots

Ashraf Gaffar, Iowa State University, Department of Electrical and Computer Engineering, Ames, Iowa State, USA.

Fulayjan Alanazi, Iowa State University, Department of Computer Science, Ames, Iowa State, USA.

Pages : 385-397

DOI : 10.53759/7669/jmc202606028

Published On : 09 December 2025




                           

Emotion Aware Interaction Systems: A Multimodal Affective Computing Framework for Immersive Technology Powered Personalized User Experience

Boyu Ren, School of Design, Saint Petersburg State University, 199034, Russia.

Pages : 367-384

DOI : 10.53759/7669/jmc202606027

Published On : 08 December 2025




                           

A Novel Based Approach and Secured Communication Using Token Based Method Over Wireless Sensor Networks

Navaneethan S and Arun A, Department of Networking and Communications, School of Computing, SRM Institute of Science and Technology, SRM Nagar, KattanKulathur, Tamil Nadu, India.

Pages : 356-366

DOI : 10.53759/7669/jmc202606026

Published On : 26 November 2025




                           

A Novel Hybrid Ledger Approach for Smart Grid Cyber Security and Energy Redistribution Using CryptoGrid

Elanchezhiyan E and Kalaiselvi K, Department of Networking and Communication, SRM Institute of Science and Technology, Kattankulathur, Chennai, Tamil Nadu, India.

Banumathy D, Department of Computer Science and Engineering, Paavai Engineering College, Pachal, Namakkal, Tamil Nadu, India.

Pages : 340-356

DOI : 10.53759/7669/jmc202606025

Published On : 30 October 2025




                           

A High Efficiency 28 GHz Three Way Doherty Power Amplifier in 180nm CMOS Technology for Industrial Internet of Things Applications

Abdulmunam Abtan, Sirous Toofan and Ziaddin Daie Kuzekan, Faculty of Electrical and Computer Engineering, University of Tabriz, Tabriz, Iran.

Pages : 329-339

DOI : 10.53759/7669/jmc202606024

Published On : 25 October 2025




                           

Federated Deep Learning Approach for Predictive Failure Detection in Distributed Automotive Manufacturing Parts

Kavithavarshini G S and Viji Vinod, Department of Computer Applications, Dr. M. G. R Educational and Research Institute, Chennai, Tamil Nadu, India.

Pages : 312-328

DOI : 10.53759/7669/jmc202606023

Published On : 25 October 2025




                           

An Improved Mechanism to Maintain Data Integrity and Anomaly Detection in Cloud Storage

Aditi Joshi and Rajendra Prasad Mahapatra, Department of Computer Science and Engineering, Faculty of Engineering and Technology, SRM Institute of Science and Technology, Delhi, NCR Campus, Modinagar, Ghaziabad, Uttar Pradesh, India.

Ganesh Gopal Devarajan, Department of Computer Science and Engineering, Amity School of Engineering and Technology, Amity University, Noida, Uttar Pradesh, India.

Pages : 296-311

DOI : 10.53759/7669/jmc202606022

Published On : 25 October 2025




                           

Hybrid Neural Network Genetic Algorithm Framework for EEG and ECG Signal Classification

Hussain Ali Mutar, College of Computer Science and Information Technology, Wasit University, Wasit, Iraq.

Shaima Miqdad Mohamed Najeeb and Mohand Lokman Aldabag, Department of Cyber Security and Cloud Computing Techniques Engineering, Northern Technical University, Mosul, Iraq.

Haider TH Salim ALRikabi, Department of Electrical Engineering, College of Engineering, Wasit University, Wasit, Iraq.

Pages : 280-295

DOI : 10.53759/7669/jmc202606021

Published On : 22 October 2025




                           

An Integrated Framework for Misinformation Detection Using Streamlit Application

Arati M Chabukswar, Deepa Shenoy P and Venugopal K R, Department of Computer Science and Engineering, University Visvesvaraya College of Engineering, Bangalore University, Bengaluru, Karnataka, India.

Vishwa B, School of Computing and Information Technology, REVA University, Bengaluru, Karnataka, India.

Pages : 266-279

DOI : 10.53759/7669/jmc202606020

Published On : 22 October 2025



                           

Efficient Method for Gearbox Fault Diagnosis Under Variable Speed Conditions Using WVD Based Time Frequency Information of Vibration Signals and Deep Learning

Raied Qaied Ajmi, Layth Saleem Kamal and Ali Jasim Atiyah, Department of Mechanical Engineering, Babylon Technical Institute, Al-Furat Al-Awsat Technical University, Najaf, Iraq.

Pages : 253-265

DOI : 10.53759/7669/jmc202606019

Published On : 22 October 2025



                           

An Adaptive Ensemble Based Filtering Approach for Noise Removal in Online Data Streams

Vranda Jajoo and Sanjay Tanwani, School of Computer Science and Information Technology, Devi Ahilya Vishwavidhyalaya, Indore, Madhya Pradesh, India.

Pages : 242-252

DOI : 10.53759/7669/jmc202606018

Published On : 22 October 2025



                           

An Efficient and Privacy Preserved Session Sharing for Unmanned Aerial Vehicle Communication Using Lattice Based Ring Signature Scheme

Hemalatha S, School of Computer Science Engineering and Information Systems, Vellore Institute of Technology, Vellore, Tamil Nadu, India.

Sugirtha Thayalan, Department of Computer Science and Engineering, Indian Institute of Information Technology (IIIT), Tiruchirappalli, Tamil Nadu, India.

Sudha P, Presidency School of Computer Science and Engineering, Presidency University, Bengaluru, Karnataka, India.

Medikonda Swapna, Department of Computer Science of Engineering, Nitte Meenakshi Institute of Technology (NMIT), Nitte (Deemed to be University), Yelahanka, Bangalore, Karnataka, India.

Tamilarasi Rajamani, School Computer Science, Villa College, Male, Maldives.

Pages : 232-241

DOI : 10.53759/7669/jmc202606017

Published On : 21 October 2025



                           

Optimized Classification and Prediction with Hybrid Machine Learning Models

Kalpana K Harish, School of Computer Science and Engineering, Presidency University, Bengaluru, Karnataka, India.

Kuppala Saritha, School of Information Science, Presidency University, Bengaluru, Karnataka, India.

Pages : 220-231

DOI : 10.53759/7669/jmc202606016

Published On : 21 October 2025



                           

Regression Cooperative Gradient Flying Fox Route Optimization for Energy Efficient Routing in CRN

Sundar T, Department of Computer Science, Periyar University, Salem, Tamil Nadu, India.

Senthilkumar A, Department of Computer Science, Thiruvalluvar Government Arts College, Rasipuram, Tamil Nadu, India.

Pages : 208-219

DOI : 10.53759/7669/jmc202606015

Published On : 18 October 2025




                           

Multivariate Kernel Regressive Opportunistic Wilcoxon Gradient Descent for Resource and Connectivity Aware Mobile Communication in 5G Networks

Ramasamy G and Chandrasekar C, Department of Computer Science, Periyar University, Salem, Tamil Nadu, India.

Pages : 195-207

DOI : 10.53759/7669/jmc202606014

Published On : 18 October 2025




                           

AI Driven Self Diagnosis of Mental Health Status Using Machine Learning Models

Pallavi M O, School of Computer Science and Engineering, Reva University, Bangalore, Karnataka, India, Department of Artificial Intelligence and Data Science, Sapthagiri NPS University, Bengaluru, Karnataka, India.

Pundalik Chavan, School of Computer Science and Engineering, Reva University, Bangalore, Karnataka, India.

Pages : 181-194

DOI : 10.53759/7669/jmc202606013

Published On : 18 October 2025




                           

A New Innovation in Biometric Recognition Using Agentic AI Based on Swarm Feature Engineering with Ensemble LenetCNN

Mekala N, Mohanasundaram N and Santhosh R, Department of Computer Science and Engineering, Karpagam Academy of Higher Education, Coimbatore, Tamil Nadu, India.

Pages : 165-180

DOI : 10.53759/7669/jmc202606012

Published On : 18 October 2025




                           

Air Quality Prediction Using Ensemble Machine Learning Models with Environmental and Meteorological Features

Karthikeyan T, Department of Computer Science and Business Systems, Panimalar Engineering College, Chennai, Tamil Nadu, India.

Vivekanandan S J, Department of Computer Science and Engineering, Dhanalakshmi College of Engineering, Chennai, Tamil Nadu, India.

Ashwini Barbadekar, Department of Electronics and Telecommunications Engineering, Vishwakarma Institute of Technology, Pune, India.

Vasukidevi G, Department of Computer Science Engineering, RMK Engineering College, Kavaraipettai, Tamil Nadu, India.

Muthukumar Subramanian, Department of Computer Science and Engineering, Hindustan Institute of Technology and Science, Deemed University, Chennai, Tamil Nadu, India.

Reny Jose, Department of Computer Applications, Marian College Kuttikkanam Autonomous, Kuttikkanam, Kerala, India.

Pages : 150-164

DOI : 10.53759/7669/jmc202606011

Published On : 18 October 2025




                           

A Novel Technique of Odigbo Metaheuristic Algorithm Based Optimized Energy Efficient and Reliable Routing Protocol for VANETs to Augment QoS Conditions

Shradha A Dulange and Ambika, Department of Computer Science and Engineering, Sharnbasva University, Kalaburagi, Karnataka, India.

Pages : 131-149

DOI : 10.53759/7669/jmc202606010

Accepted On : 16 October 2025




                           

Katydid Inspired BERT Optimization for Improved Sentence Semantics in Text Classification

Prativa Mishra and Gopalakrishnan T, Department of Information Technology, Manipal Institute of Technology Bengaluru, Manipal Academy of Higher Education, Manipal Bengaluru, Karnataka, India.

Parameswaran T, Department of Computer Science and Engineering, School of Engineering and Technology, CMR University, Bangalore, Karnataka, India.

Pages : 114-130

DOI : 10.53759/7669/jmc202606009

Published On : 16 October 2025




                           

The Optimization of Traffic Flow and Resource Allocation in Urban Infrastructures Using Predictive Analytics and Multi Agent Systems

Shaymaa H Nowfal, Medical Physics Department, College of Science, University of Warith Al-Anbiyaa, Karbala, 56001, Iraq.

Revathi S, Department of Computer Science and Applications, Faculty of Science and Humanities, SRM Institute of Science and Technology, Ramapuram Campus, Chennai, Tamil Nadu, India.

Kolluru Suresh Babu, Department of Computer Science and Engineering, Vasireddy Venkatadri Institute of Technology, Guntur, Andhra Pradesh, India.

Amarendra K, Department of Computer Science and Engineering, Koneru Lakshmaiah Education Foundation, Vaddeswaram, Andhra Pradesh, India.

Abdul Muthalief Mohamed Anwar, Department of Computer Science and Engineering, Vel Tech Rangarajan Dr. Sagunthala R&D Institute of Science and Technology, Avadi, Chennai, Tamil Nadu, India.

Aseel Smerat, Faculty of Educational Sciences, Al-Ahliyya Amman University, Amman, 19328, Jordan, Department of Biosciences, Saveetha School of Engineering, Saveetha Institute of Medical and Technical Sciences, Chennai, Tamil Nadu, India.

Pages : 093-113

DOI : 10.53759/7669/jmc202606008

Published On : 15 October 2025




                           

Artificial Intelligence based Augmented Structural Health Monitoring in Smart Materials Using Deep Temporal Learning Networks

Mithra C, Department of Computational Intelligence, School of Computing, College of Engineering and Technology, SRM Institute of Science and Technology, Kattankulathur, Tamil Nadu, India.

Rajkumar N, Department of Computer Science and Engineering, School of Computing, Vel Tech Rangarajan Dr. Sagunthala R&D Institute of Science and Technology (Deemed to be University), Avadi, Chennai, Tamil Nadu, India.

Tamilarasi M, Department of Artificial Intelligence and Data Science, K. S. Rangasamy College of Technology, Tiruncengode, Namakkal, Tamil Nadu, India.

Lakshmi Prasanna, Department of Computer Science and Engineering, Koneru Lakshmaiah Education Foundation, Vaddeswaram, Andhra Pradesh, India.

Pari R, Department of Computer Science and Engineering, VELS Institute of Science, Technology and Advanced Studies, Chennai, Tamil Nadu, India.

Kalai Selvi D M, Department of Computer Science and Engineering, R.M.D. Engineering College, RSM Nagar, Kavaraipettai, Thiruvallur, Tamil Nadu, India.

Pages : 073-092

DOI : 10.53759/7669/jmc202606007

Published On : 15 October 2025




                           

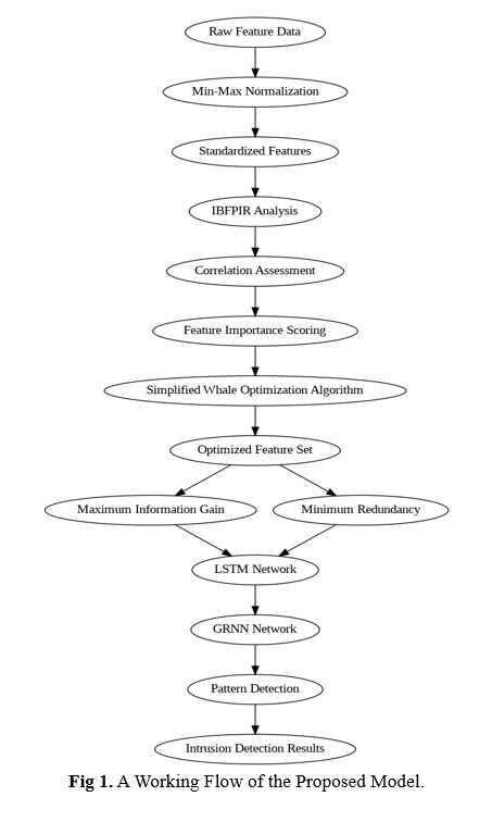
Enhanced Signature Based Intrusion Detection System Using Hyper Scalar Feature Engineering With LSTM Gated Recurrent Neural Network

Hemanth Uppala and Renuga Devi R, Department of Computer Science and Applications, SRM Institute of Science and Technology Ramapuram Campus, Chennai, Tamil Nadu, India.

Pages : 058-072

DOI : 10.53759/7669/jmc202606006

Published On : 14 October 2025



                           

Deep Learning for Facial Forgery Detection Performance Evaluation of DenseNet201, InceptionV3 and ConvNeXt

Akshatha G, Department of Computer Science and Engineering, BMS College of Engineering, Bangalore, Visvesveraya Technological University, Belagavi, Karnataka, India.

Kempanna M, Department of Artificial Intelligence and Machine Learning, Bangalore Institute of Technology, Bangalore, Visvesveraya Technological University, Belagavi, Karnataka, India.

Ashoka S B, Department of Computer Science, Maharani Cluster University, Bangalore, Karnataka, India.

Job Prasanth Kumar Chinta Kunta, Lead Solution Data Architect, The Automobile Association, London, United Kingdom.

Pages : 048-057

DOI : 10.53759/7669/jmc202606005

Published On : 14 October 2025



                           

Design and Optimization of a Compact Bio-Inspired Microstrip Antenna at 2.4 GHz for WBAN Applications with Machine Learning based S11 Prediction

Nagaveni C R and Anandaraju M B, Department of Electronics and Communication Engineering, BGS Institute of Technology, Adichunchanagiri University, BG Nagara, Mandya, India.

Swetha Amit, SmartBeam Resonetics, Bengaluru, Karnataka, India.

Rajendra Soloni, Department of Electronics and Communication Engineering, Jain Institute of Technology, Davangere, Karnataka, India.

Pages : 039-047

DOI : 10.53759/7669/jmc202606004

Published On : 14 October 2025



                           

Biometric Fingerprint Verification with Siamese Neural Network and Transfer Learning

Suman M, Department of Artificial Intelligence and Data Science, BMS College of Engineering, Bangalore, Visvesveraya Technological Univerisity, Belagavi, Karnataka, India.

Shobha N, Department of Computer Science and Design, Dayananda Sagar College of Engineering, Bangalore, Visvesveraya Technological Univerisity, Belagavi, Karnataka, India.

Ashoka S B, Department of Computer Science, Maharani Cluster University Bangalore, Bengaluru (Bangalore), Karnataka, India.

Job Prasanth Kumar Chinta Kunta, Lead Solution Data Architect, The Automobile Association, London, United Kingdom.

Pages : 027-038

DOI : 10.53759/7669/jmc202606003

Published On : 13 October 2025



                           

Advancing Dynamic Learning Pattern Recognition with Enhanced Prefix Span Algorithm Model and LSTM

Ramesh M, Department of Computer Science and Applications, Faculty of Science and Humanities, SRM Institute of Science and Technology, Vadapalani, Chennai, Tamil Nadu, India.

Jayashree R, Department of Computer Applications, Faculty of Science and Humanities, SRM Institute of Science and Technology, Kattankulathur, Chengalpattu, Tamil Nadu, India.

Pages : 014-026

DOI : 10.53759/7669/jmc202606002

Published On : 13 October 2025



                           

Metamaterial Inspired Frequency Reconfigurable Antenna for Sub 6GHz Applications

Sakthevel T C and Sugumar D, Department of Electronics and Communication Engineering, Karunya Institute of Technology and Sciences, Coimbatore, Tamil Nadu, India.

Pages : 001-013

DOI : 10.53759/7669/jmc202606001

Published On : 13 October 2025