Journal of Enterprise and Business Intelligence


Research Article


Volume 02, Issue 02, April 2022


Small/medium Sized Enterprises (SMEs) Competitiveness: A Global Perspective Competitiveness of Small and Medium-sized Enterprises

Joanna Brain Bilali, Kent State University, Kent, Ohio, USA.

Pages : 111-120

DOI : 10.53759/5181/JEBI202202012

Published On : April 05, 2022




                            

A Conceptual Analysis of Supply, Marketing and Demand Chain Management

Karthikeyan K, Department of Computer Science and Engineering, SNS College of Engineering, Coimbatore, Tamil Nadu, India.

Pages : 100-110

DOI : 10.53759/5181/JEBI202202011

Published On : April 05, 2022




                            

Adoption of Enabling E-Commerce Technologies for Indonean SMEs

Synthia Sari, Chitkara Business School, Chitkara University, Rajpura, Punjab, India.

Pages : 089-099

DOI : 10.53759/5181/JEBI202202010

Published On : April 05, 2022




                            

A Review of Business Intelligence and Analytics in Small and Mediumsized Enterprises

Morgan Ericsson and Tina Persson, School of Management, University of Washington, Seattle, WA.

Pages : 077-088

DOI : 10.53759/5181/JEBI202202009

Published On : April 05, 2022




                            

An Assessment of the Effects of Enterprise Resource Planning Adoption in SMEs

Bader Andersson, Faculty of Management, Linnaeus University, Vaxjo, Sweden.

Pages : 066-076

DOI : 10.53759/5181/JEBI202202008

Published On : April 05, 2022




                            

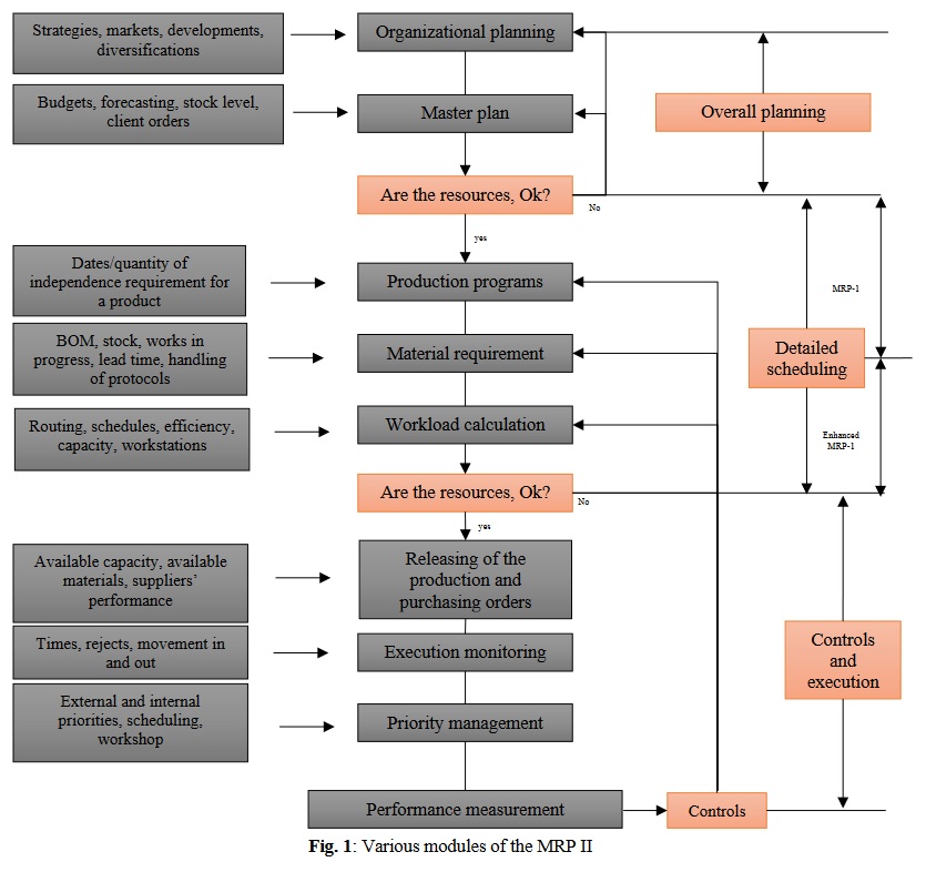
A Development and Implementation of Manufacturing Resource Planning System for Small and Medium Enterprises

Vita Kogan and Morley Maria, School of Business, Kazan Federal University, Kazan, Republic of Tatarstan, 420015, Russia.

Pages : 056-065

DOI : 10.53759/5181/JEBI202202007

Published On : April 05, 2022